首页
关于瓷源
产品服务
陶瓷生坯
封装陶瓷管壳
HTCC电子浆料
新闻公告
公司新闻
行业资讯
加入我们
联系我们
中文简体
中文简体
English
搜索
产品服务
全部
陶瓷生坯
封装陶瓷管壳
HTCC电子浆料
11-25
陶瓷基板
11-19
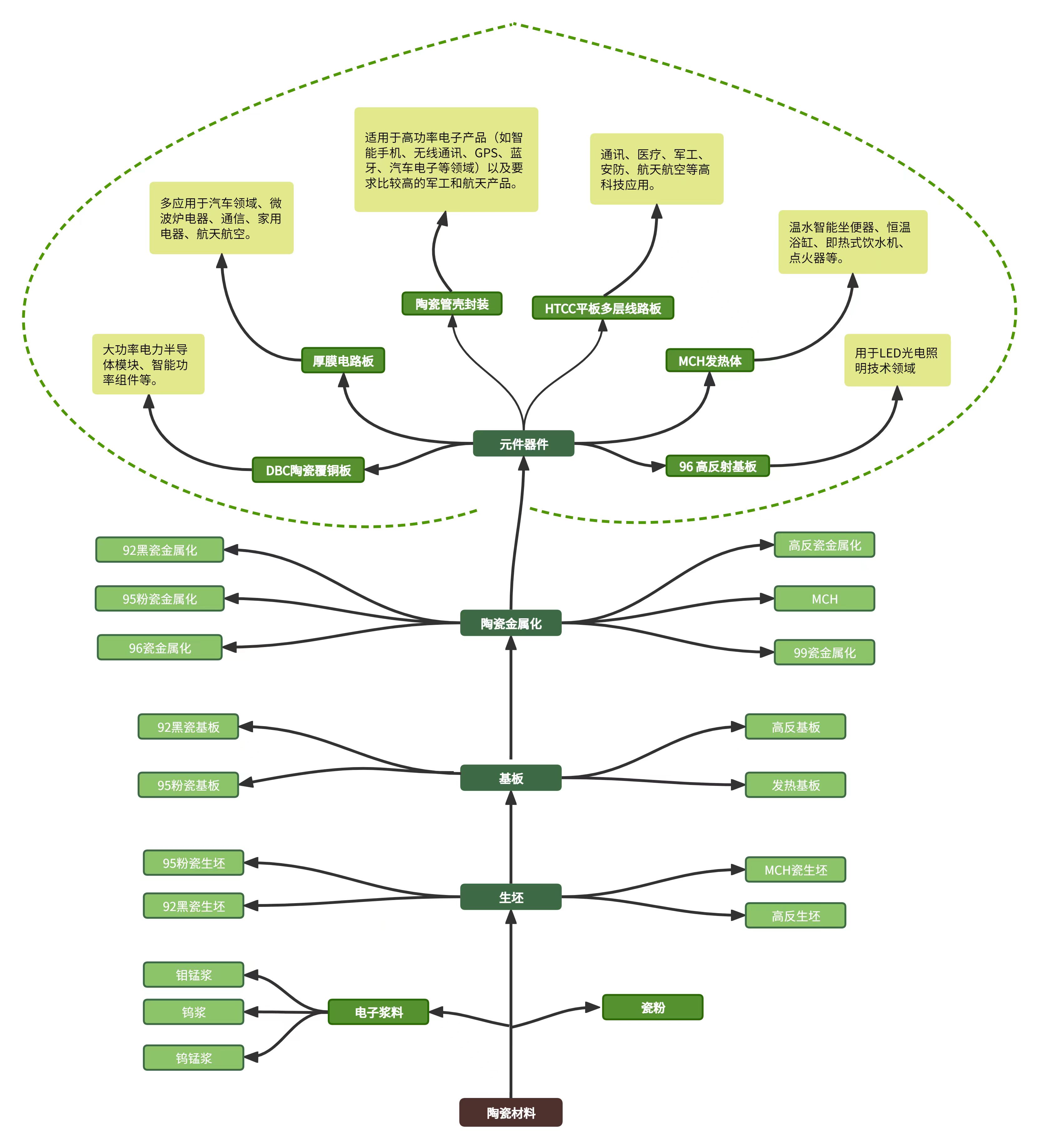
公司产品树
共 1 页 2 条数据
扫一扫,关注我们
+86-13392976580